CheckWare partner API reference guide

Overview

OverviewDatatypesWebservice operationsChangelog

Overview

This documentation describes the webservices API that enables your system to communicate seamlessly with the CheckWare assessment system.

Use the following WSDL: assessment.wsdl .
The schema definition is embedded in the WSDL. The WSDL is WS-I compliant to ensure that all the various clients are able to communicate with it properly.

Important note: The endpoint must be set to match the actual installation (or sandbox endpoint for development).

Reference guide content

This documentation includes the following sections:

SectionDescription
Webservice operationsA complete description of the webservice operations and parts.
DatatypesA complete description of the XML structures used by the webservice operations.

Basic introduction

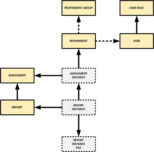
The assessment system is based around the following data structure:

An assessment represents a specific questionnaire/form/interview or similar. An assessment is issued for a specific respondent (respondent is the person filling in the questionnaire). This is represented by an assessment instance. The assessment instance has a timeframe for response and a status (is questionnare filled in or not).
When an assessment is completed the collected data is matched with a report (template) providing one or more reports for that particular assessment instance. These reports are vital for the users to evaluate the assessment instance result. In electronic patient journals these reports are imported into the system to document treatment.

The user represents the person evaluating the assessments or administering the assessments and respondents. In health settings this could be a clinician, psychiatrist or doctor. From an administrative point of view it could be an office assistance or research secretary. The users are able to login to the system and manually perform all the operations the webservices API includes. You may use this API to synchronize the users passwords and other settings to ease user management within your organization.

If users are not going to use the original web interface, and there are no specific reason for registering a user relation to a respondent you may skip the implementation of the user management.

Prerequisites

For questions regarding the framework contact CheckWare support using our mail address: support@checkware.com